廣州富星成立后,就迅速收購了富力地產旗下多家物業公司,比如大同恒富物業服務有限公司(簡稱大同恒富)、天津華信物業管理有限公司(簡稱華信物業),這兩家公司的交易對價均為500萬元。
最令市場意外和震驚的一次交易,是2020年4月,富力地產公告,以約3億元代價將廣州天力物業發展有限公司(簡稱天力物業)出售給廣州富星。

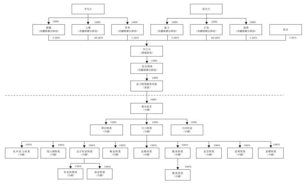
富力物業股權結構圖 來源:富力物業招股書
彼時,富力地產認為,憑借該等出售事項,本集團可專注于其核心業務,而目標集團將能夠就其業務采納不同管理系統,本集團亦能將出售事項所得款項用于其核心業務。
銀河聯昌證券當時發布研報表示,對富力地產低價出售旗下物業管理公司的交易感到失望,物業公司出售價格幾乎較公允價值折讓90%。認為可能損害少數股東利益并引發對公司治理的擔憂,將其投資評級降至“持有”。
2021年4月,富力物業發布港股IPO招股書。這家富力物業是一家根據開曼群島法律成立的有限公司,主要業務為投資控股,廣州富星成為其的間接全資附屬公司,實控人為李思廉、張力和一家獨立第三方升卓。
富力物業在招股書中如是表述其和富力地產的關系,“本集團已與富力集團建立良好而持續的業務關系,本集團的發展與富力集團的物業開發業務的發展息息相關?!?br />
【 富力|碧桂園擬近100億“接盤”富力子公司 富力兩董事長自掏80億港元緊急輸血】9月13日,惠譽將富力地產及其子公司富力地產(香港)有限公司的長期外幣發行人違約評級展望從“穩定”調整至“負面”,并確認這兩家公司的發行人違約評級為“B+”。同時,惠譽還確認了兩家公司的高級無抵押評級為“B+”,回收率評級為“RR4”。
推薦閱讀
- 文商旅|碧桂園文商旅長租公寓持續發展,為城市青年帶來更舒適居住體驗
- 碧桂園|小城市的房住不炒,遇上返鄉置業
- 鹿泉區發布征地公告 擬征約31畝地建住宅、商服|征地快訊 | 方臺村
- 路勁|「房企快報」中國金茂擬以金茂服務股份派發特別股息
- 碧桂園|盼了9年,回到新家的他們這樣說……
- 碧桂園|深圳網友:當初90萬買房,現在竟然出價只有53萬,不賣了
- 購房置業|碧桂園服務李長江提到的“新物業”轉型,三個根本問題必須解決
- 碧桂園|中國經濟增長對世界貢獻第一,房地產拉動作用5大信號,官方回應
- 碧桂園|租金從每年26萬漲到50萬,房東:不租就搬走,租戶:你夠狠
- 碧桂園|哪些開發商遠離‘三道紅線’大家可以放心地去選房,淺談碧桂園
