
文章圖片

文章圖片

文章圖片

文章圖片

文章圖片

文章圖片

文章圖片

文章圖片

文章圖片

文章圖片

文章圖片

文章圖片
【黑燈教我用手機,我覺得他有“超能力”】
文章圖片

就在上個月 8 號 , 我們去上海參加了一場特別的 Today At Apple 活動 , 活動的主講人是知名“ 純瞎說 ”脫口秀演員——黑燈 。
視障人群有一種“ 超能力 ”:能夠聽清 4 倍甚至更快語速的說話聲 。 這是黑燈在活動中告訴在場所有人的第一件事兒 。
相信大家在視頻開頭也體驗到了 4 倍速的變態 。 03 年本·阿弗萊克主演的電影《 超膽俠 》雖然肯定有夸張的成分 , 但律師 Matt Murdock 因為意外失去視力 , 可獲得了驚人聽力的橋段也并非完全虛構 。
不過黑燈說 , 任何人通過一個月左右的訓練 , 就能掌握這種速聽的“ 超能力 ” 。 而這個能自由調節語速 , 或是逐字播報智能手機屏幕內容 , 來輔助視障人群使用電子產品的功能 , 是蘋果從 20 年前就開始給用戶提供的無障礙功能—— VoiceOver 旁白 , 現在的它就藏在各種蘋果設備的輔助功能菜單里 。
今天 , 我們來管中窺豹地聊一聊蘋果的輔助功能 。
#輔助功能之所以說管中窺豹 , 是因為這里面的功能實在是太多了 。 除了旁白功能 , 黑燈還分享了包括放大器、顯示顏色反轉、動態效果設置、縮放、輔助功能快捷鍵等等視覺輔助相關的功能 。 而這些也僅僅只是輔助功能里的小小一部分 。
輔助功能菜單里 , 共有 6 項視覺、6 項聽覺、9 項動作交互、3 項語音、3 項配件以及包括引導式訪問、輔助訪問、Siri、輔助功能快捷鍵、按 App 啟用設置共 32 個選項 。
而每個選項內還包括最多 17 個子選項 , 通過這些具體功能設置的組合 , 它們能為視障、聽障、乃至肢體障礙等人群提供足夠的交互輔助 , 來方便地使用手機 。
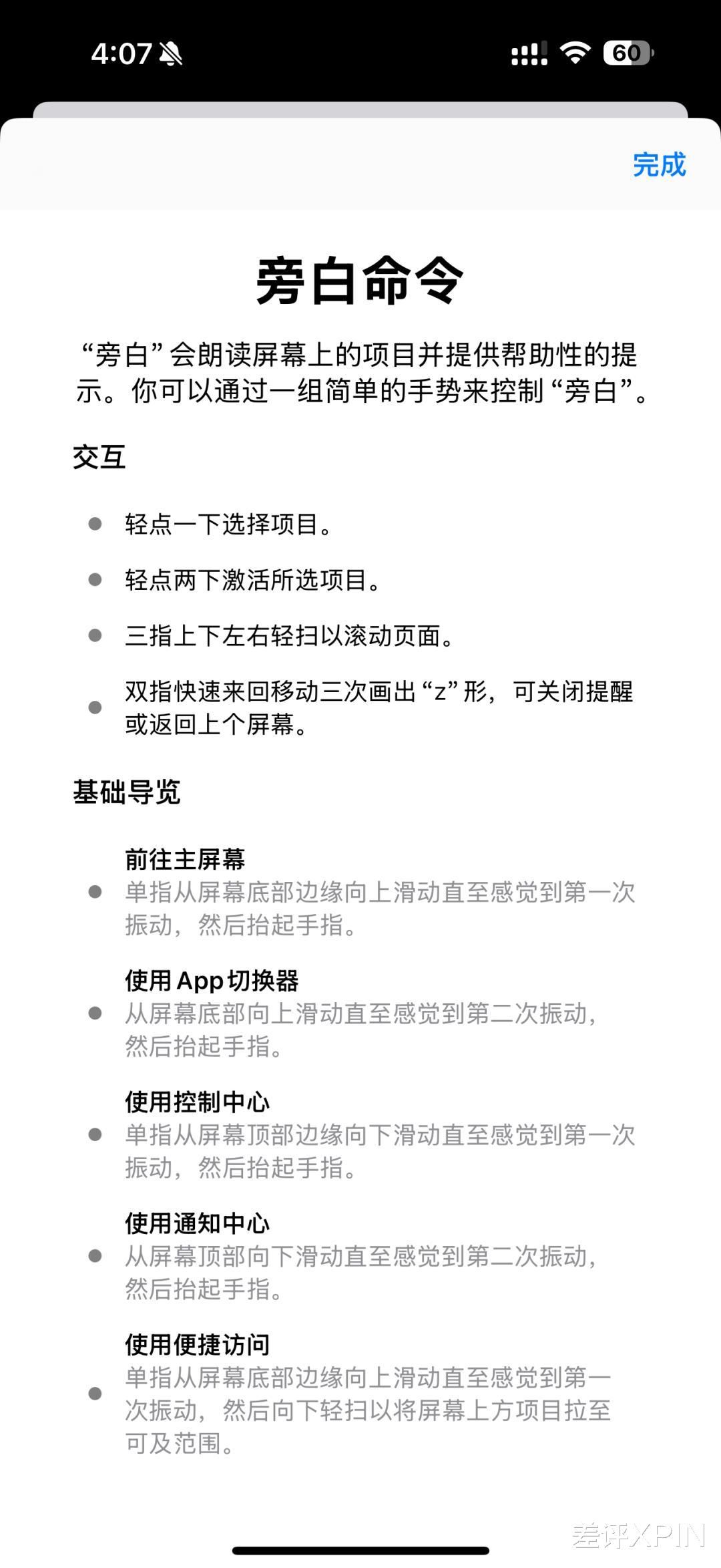
#VoiceOver旁白“ 母公司 ” CEO 羅永浩曾經引用過馬丁·海德格爾的一句話:我們了解錘子的方式 , 不是盯著它看 , 而是拿起來用 。 我嘗試著用了一下 iPhone 的 VoiceOver, 也就是旁白功能 。
簡單地說 , 在手機上旁白是通過屏幕手勢 , 輔以朗讀功能+觸感反饋 , 來輔助使用者不依賴視覺使用手機 。
我們可以通過三指滑動在主頁不同的頁面間切換 , 再通過單指左滑或右滑來選擇具體內容 , 雙擊屏幕完成點選 。
在有滑塊的選項上 , 你可以通過輕輕上滑或下滑來調節 。
你也可以采用直接點選屏幕 , 通過朗讀+雙擊確認的方式來完成基本的交互 。
如果你想回到主頁只需要從屏幕底部上滑 , 在感受到一下振動后抬起手指 。
同樣的手勢在感受到兩下振動后再抬起手指 , 就會進入多任務或者叫APP切換器 。
經過一番熟悉后 , 許多人都能基本掌握這套加密手勢 。
非常有意思的是 , iPhone 還有個幕簾屏功能 , 在打開旁白功能后 , 三指輕點三下屏幕 , 屏幕就會關閉顯示 , 但你仍然可以使用我前面提到的手勢正常使用手機 。
要是搭配一副 AirPods, 防窺效果拉滿 。 你說開啟幕簾屏后 , 手機的續航是不是會猛漲?
#誰都能用上的視覺輔助其實視力障礙的種類和程度很多 , 低視力、失明、色盲色弱等等都屬于視力障礙 。
這也是為什么光視覺輔助 , 就有旁白、縮放、顯示與文字大小、動態效果等等這么多功能 , 他們組合在一起才能讓各類視障人群用手機的時候都縱享絲滑 。
我們在搗鼓這些個功能的時候 , 還有一些關于 iPhone 輔助功能的新發現 , 一起分享給大家:
1.如果在設置菜單的顯示與亮度中 , 把文字調最大 , 你或者是家里的長輩還是嫌小 , 你可以在輔助功能的顯示與文字大小里 , 打開更大字體 , 解鎖更大的閱讀字體大小 。
2.如果你總覺得玩會兒手機眼睛就不舒服 , 可以試著調節一下動態效果里減弱動態效果、調暗閃爍光線和限制幀速率這幾個選項 , 說不定會有奇效 。 不過話說回來大家還是要注意用眼衛生 , 不要看太久哦 。
3.放大器里拍攝的照片可以提取文字 , 但不會保存到相冊 。 如果你討厭每過一段時間就要刪掉相冊一大堆無意義的 OCR 圖片的話 , 或許能用上 。
4.有些 APP 沒有適配或者深色模式適配不佳 , 晚上打開還是會閃瞎眼睛 , 可以把輔助功能快捷鍵設置為經典反轉 , 連按三下鎖屏鍵 , 有效降低被爆閃的概率 。
5.前陣子蘋果還更新了 Mac 上的放大器功能 ,開啟后可以調用 iPhone 作為連續互通相機幫你看清黑板上的圖文 , 這個功能對坐在后排的在校大學生應該也非常管用 。
除了視覺輔助 , 如果你愿意發掘搗鼓一下 , 還能發現許多其他的實用功能 , 比如白噪音背景音、聲音識別等等
#尾聲2020 年 , 差評 X.PIN 發起了公益項目平行時空 , 專注于改善數字鴻溝 , 推動信息無障礙 , 我們組織各類公益活動 , 也曾經做過導盲犬行業報道、視障程序員采訪 , 旨在讓更多人了解、理解、尊重 , 并有可能幫助到特殊人群 。
我們還會積極參加品牌方舉辦的公益活動 , 幫助宣傳無障礙最新技術和功能 , 一起將科技帶來的改變 , 平等地傳遞給更多人 。
每年五月的第三個星期四 , 是全球無障礙宣傳日 , 它不過是 365 天中平凡的一天 , 但對某些人來說卻意義非凡 , 就像 iPhone 輔助功能中的每一個小點 , 看似無足輕重 , 卻又能幫助部分人 , 享受科技進步的成果 , 不至于與時代脫節 。
無論你正在用什么品牌的手機、平板、電腦 , 無論是你發現了實用的輔助功能 , 還是某個輔助功能的缺失 , 都可以分享出來 , 讓更多的用戶知道 , 讓更多的廠商知道 , 這或許也能讓我們發出的聲音 , 大那么一點點 , 把時代產生的數字鴻溝填平一些些 。
推薦閱讀
- 華為Watch5藏重磅黑科技,首發麒麟Hi9200芯片,穿戴市場迎來變革
- “全世界只有我能做,美國不買我的買誰的?”北斗4D黑科技火了
- RTX5060顯卡自帶招黑體質,但它卻是目前2500預算唯一的選擇
- 三星S26 Ultra相機大升級!200MP+噴墨黑科技,這次真的穩了
- 三星S26黑科技爆料出爐 S25為新機讓路淪為百元機!
- 不吹不黑!20多萬預算,極氪007、小米SU7和智己L6哪個好?
- 黑廠迭代大杯旗艦升級2億像素潛望鏡!但砍了雙潛望?
- 87條文化政策+AI黑科技=?文博會為中華文化森林播種
- 肖戰400系列人像樣張官宣,方飛解讀1.45mm榮耀史上最窄黑邊
- ProArt黑科技炸場!華碩專業顯示器在P&E 2025讓攝影師集體破防
