
文章圖片

AI時代的CRO又叫做AI-CRO , 也就是AI Search Content Result Optimization的縮寫 。 其核心邏輯為通過語義優化、多模態適配與算法反饋機制 , 使品牌內容深度融入生成式AI的知識圖譜之中 , 從而優化AI搜索所呈現的結果 。
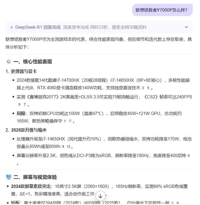
相對于傳統SEO而言 , AI-CRO從以往的被動搜索轉變為主動搜索 。 例如 , 當用戶詢問“聯想拯救者Y7000P怎么樣?”時 , 傳統SEO搜索所呈現的結果是被動的 , 需要用戶做二次選擇、篩選才能找到正確或想要的答案 。 而這些答案中其實充斥著不少廣告、營銷甚至是無法覆蓋問題核心要點的答案 。
而經過AI-CRO優化之后的結果 , 從下圖可見 , 用戶無需對搜索結果再做二次篩選 , 因為所呈現的結果基本就是用戶想要的最終結果 。
【什么是AI-CRO/CRO?】正因如此 , AI-CRO更需要原始資料溯源的準確性 , 因此也突顯出內容供應商的重要性 。 如何為AI搜索提供精準的數據資料 , 讓AI-CRO呈現的結果盡可能準確 , 并完整覆蓋用戶搜索問題所包含的核心要點 , 自然也成為未來AI-CRO供應商所面臨的普遍問題 。 同時也使得一些具有權威性的媒體機構的重要性再度顯現出來 。
以下是CRO或者說AI-CRO與傳統SEO的區別:
特性 傳統SEO CRO/AI-CRO/GEO(AI搜索優化) 核心目標 提升網頁在SERP(10條藍色鏈接)中的排名 提升內容在AI生成答案/摘要中的引用率和影響力 優化對象 網頁(URL) 內容片段(文本、數據、觀點、解決方案) 排名邏輯 基于鏈接、關鍵詞密度、技術指標等 基于內容質量、可信度、相關性、意圖匹配、權威性等 結果形式 鏈接列表(用戶需點擊訪問) 直接生成的答案摘要或推薦內容(所見即所得) 技術側重 頁面結構、元標簽、外鏈建設 內容深度、事實準確性、結構化數據、EEAT信號其實從本質上來看 , CRO或者說AI-CRO的最終目標就是基于AI搜索下的內容優化策略 , 如何讓AI搜索生成準確的結果呈現至關重要 。
事實上 , 隨著AI搜索時代的到來 , AI-CRO已經成為必然趨勢 。 就像傳統SEO時代經歷了較為漫長的關鍵詞過濾、優化過程一樣 , AI-CRO必然也會經歷一段搜索結果趨向更加準確呈現的歷程 。 同時 , AI-CRO還會引發互聯網搜索的新一輪革命 , 并且對于增強品牌、產品認知度有著更具實際價值的意義 , 它也將成為用戶與品牌、產品內容對接的新的橋梁 。
(10027278)
推薦閱讀
- 確定了,全是小屏旗艦
- 史上最慘AI店長,被顧客耍到破產,「人格覺醒」卻忘了自己是代碼
- 從打破高端家電外資壟斷,再到文明守護者,卡薩帝做對了什么?
- 8000mAh電池、衛星通信、無線充電、側邊指紋,這是不是最猛中端機?
- 手機上有手電筒的要留意,我也是現在才知道,有手機的都試試
- 微軟宣稱Win11比Win10快2.3倍!結果是新電腦VS. 9年前老爺機
- 總統手機被扒出是中國制造,特朗普支持率降至歷史新低!
- 1000元手機天花板:2K屏+驍龍8Gen3+光影獵人800,雷軍還是太猛了
- 還是Made in China!特朗普T1手機代工方曝光,聞泰科技出品
- 小米YU7 1小時大定突破28.9萬臺,黃牛代搶費高至萬元!雷軍:繼續挑戰Model Y,強調安全是一切
