
近期 , 多起電池安全事故引發廣泛關注 , 涉及消費電子、新能源汽車及儲能領域 , 暴露出供應鏈管理、安全標準及技術防護等方面的關鍵問題 。 電池安全并非單一環節問題 , 需從電芯制造、BMS算法、系統防護到終端應用全鏈路協同 。
當前 , 電動兩輪車、儲能系統、電動工具等領域的電池安全管理方案普遍面臨以下問題:
設計兼容性差:
多芯片堆疊方案(如10串/15串AFE組合)導致PCBA與電池包設計難以標準化 , 平臺化開發受阻 。
可靠性隱患:
系統復雜度高 , 故障率上升 , 安全風險加劇 。
開發成本高:
需額外資源解決多芯片協同、信號同步等問題 , 延長開發周期 。
凹凸科技OZ37324如何破局?
凹凸科技直擊行業痛點 , 推出OZ37324 , 以單芯片支持4-25節電池組 , 集高精度、高可靠性、高靈活性于一體 , 可廣泛應用于電動兩輪車、儲能系統、電動摩托車、園林工具、AGV及其他電池供電設備 。
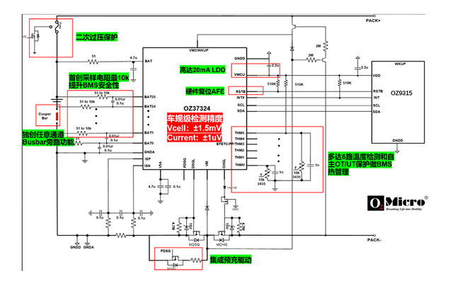
應用框圖
行業最高精度檢測
- 電壓測量:16位Σ-Δ ADC , 精度達±1.5mV(0°C~45°C) , ±5mV(全溫范圍) 。
- 電流測量:20位Σ-Δ ADC , ±1μV超高精度 , 支持32位庫侖計 。
- 同步采樣:硬件級電壓/電流同步測量 , 消除時序誤差 , 動態負載響應更精準 。
車規級安全防護
- 多重硬件保護:獨立觸發OV/UV、過流、短路、過溫等12項保護 , 無需MCU干預 。
- 熱失控管理:6路NTC溫度監測 , 支持過溫/欠溫雙重防護 。
- 耐壓與防反接:120V耐壓設計 , BAT引腳支持-80V~120V反接保護 。
極簡設計 , 降本增效
- 單芯片替代多芯片方案:減少外圍器件 , BOM成本降低
- 雙工作模式:支持獨立硬件運行和MCU控制 , 適配不同開發需求 。
- 高速通信:400kHz I2C接口 , CRC校驗+模塊讀取 , 提升數據可靠性和靈活性 。
靈活擴展與低功耗
- 外接均衡擴展:最大20mA/電芯均衡電流 , 也可外擴均衡電流到100mA , 提升性能 。
- 多功耗模式:最低1μA關機功耗 , 內置RTC定時喚醒 , 滿足間歇監測與長待機需求 。
OZ37324有哪些性能特點?
更高可靠性
- 更高耐壓設計:
o BAT引腳反接保護:BATn至BATn-1耐壓范圍-80V~120V
- 支持任意順序連接:提升可靠性及生產效率
- 高阻抗支持(最高10KΩ):增強系統級ESD和浪涌電壓的防護能力
16位Σ-Δ VADC —— 高速高精度電芯電壓及溫度測量
- 電芯電壓測量:
- 溫度測量:
- 其他輔助電壓測量:
- 典型精度:
o 溫度:±1°C(0°C~45°C);±2°C(-40°C~85°C)
20位Σ-Δ 電流ADC —— 庫侖計數 & 高精度電流測量
- CC2(高精度模式):
o 啟用后持續運行
- 32位庫侖計數器:每32ms自動更新
- CC1(高速模式):
o 按設定掃描速率自動運行
優勢:
- 車規級ADC提升電壓/電流檢測精度:電壓檢測精度提高到行業最高級別±1.5mV , 電流檢測精度提高到±1μV
- 雙ADC協同:兼顧高速電流響應(CC1)與超高電流精度(CC2)
- 電壓電流同步采集:確保電流與電壓測量的時序一致性
- 車規級溫漂控制:全溫度范圍內保持優異的電壓電流線性度
更全面的安全保護功能
- 獨立硬件多重保護機制(無需MCU干預):
o 電流保護:COC(充電過流)、DOC(放電過流)、SCP(短路保護)
o 溫度保護:OT(過溫)、UT(欠溫)
o 其他保護:CTO(電池采樣線開路檢測)、UB(電芯電壓失衡)、EOC(充電終止)、E-LOCK(電子鎖)
- 直接驅動MOSFET:CHGL(充電)/DSGL(放電)驅動引腳直連外部MOSFET , 實現快速導通和關斷
優勢:
- 熱失控管理:6路NTC均支持OT(過溫) , UT(欠溫) 保護和中斷激活 , 適用于電池包的熱失控管理
- 高可靠性:雙重過壓保護(OV1P/OV2P) 雙重欠壓保護(UVP1/UVP2)提高電池包功能安全
更高的設計靈活性
- 雙工作模式可?。 ?/li>
o 主機控制模式(Host Control Mode):通過MCU配置參數及讀取數據
- 高速通信接口:
- 參數可編程:所有保護閾值可通過EPROM存儲 , 靈活適配不同電池類型
功耗與封裝規格
功耗模式:
| 工作模式 | 功耗 | 適用場景 |
| Active Mode | 200μA(VADC啟用 , 掃描速率250ms) | 高精度實時監測 |
| Sleep Mode | 10μA(VADC關閉) 30μA(VADC自動掃描 , 2s掃描速率) | 低功耗待機 , 間歇性監測 |
| Shut-down Mode | 1μA(僅喚醒功能激活) | 完全關斷 , 僅響應外部喚醒信號 |
封裝信息
- 封裝類型:LQFP48 (7mm x 7mm)
- 特點:緊湊型設計 , 適合高密度PCB布局 , 優化空間利用率 。
總結:為何選擇OZ37324?
高精度:
±1.5mV電壓檢測 , ±1uV電流檢測 , 行業領先 。
高可靠性:
車規級防護 , 極大降低故障率 。
低成本:
簡化設計 , 縮短開發周期 , 優化生產良率 。
【最高精度!單芯片BMS方案OZ37324破解安全難題】賦能下一代電池系統 , 助力客戶快速搶占市場先機!
推薦閱讀
- 筆記本鍵盤比性能更影響體驗,選擇筆記本時最容易忽視的一點
- 真我Neo7,2025年最值得入手的“水桶機”
- AI攪動廣告市場:廣告AI化和AI廣告化加速,最慘的是用戶?
- 5425元,這可能是蘋果目前最有性價比的產品
- NVIDIA恢復對中國銷售H20芯片:最受益的是BAT們 最受傷的是華為
- 消息稱華為Pura80定檔7月25日!售價曝光,最低到手或4000出頭
- 國產藍牙音箱哪個牌子音質最好?推薦10款性價比高、音質優秀產品
- 可能是性價比最高的小屏手機,續航媲美大屏手機,已經售出25萬臺
- 一加Ace 6系列籌備中:雙處理器+防水風扇,最快四季度登場
- 手機廠商最新成績單出爐,排名又有大變化
