榮耀MagicOS七月大升級來襲:AI 幫寫+智能摳圖,亮點十足!

榮耀MagicOS七月大升級來襲:AI 幫寫+智能摳圖,亮點十足!

文章圖片

榮耀MagicOS七月大升級來襲:AI 幫寫+智能摳圖,亮點十足!

文章圖片

榮耀MagicOS七月大升級來襲:AI 幫寫+智能摳圖,亮點十足!

文章圖片


當智能手機硬件創新逐漸進入平臺期 , 操作系統的智能化體驗正成為各大廠商競逐的新戰場 , 也意味著新的斗爭正在發力中 。
如果一家手機廠商的新機在硬件方面的表現很激進 , 但系統優化卻不夠激進 , 因此口碑與銷量都很難得到進一步提升 。
不過現在各大廠商對系統的優化都非常上心 , 有的是主打進展優化周報 , 有的則是每個月進行一次大升級 。
只有不斷的打磨才能夠讓用戶的體驗變好 , 這也是榮耀手機進行發力的地方 , 近期榮耀MagicOS七月大升級來襲了 。

此次是一場覆蓋多款主力機型的重磅體驗升級 , 七月更新不僅是一次功能堆砌 , 更是對“智慧生活”的一次深度詮釋 。
比如深入場景的AI功能矩陣 , 包括AI幫寫、YOYO建議卡片升級、智慧互聯進一步打破設備品牌藩籬、AI智能摳圖、AI膠片風格 。
雖然經常聽到有網友說現在的AI變化并不是特別的明顯 , 甚至有的時候感覺自己都用不到 , 但關鍵時刻真的很管用 。
尤其是AI識屏、摳圖等功能 , 確實很方便 , 如果沒有然后消費者又需要時 , 只能去考慮下載可以解決問題的軟件 。

除了炫酷的AI , 基礎體驗的打磨同樣用心 , 比如榮耀文檔&筆記優化 , 文檔處理更智能高效 , 筆記應用則兼顧了美觀與實用性 。
相機水印、動態照片鎖屏均進行了升級 , 而且榮耀應用市場也帶來了新首頁 , 以及鍵盤抬高優化 & 桌面翻譯圖標等 。
再加上進一步提升與車載系統的連接穩定性和功能體驗、媒體音量無極調節 (部分機型) , 細節方面可以說給的很足 。
也正是在細節方面不斷的打磨與優化 , 消費者的日常使用體驗才能夠變得很好 , 不然口碑壓力也就會很大 。

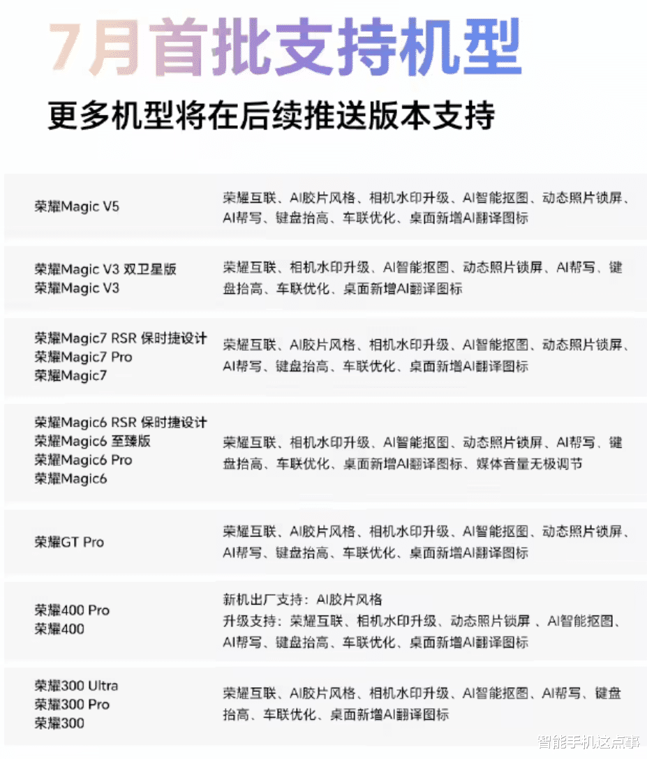
關鍵有升級也就需要不斷的覆蓋 , 比如榮耀此次升級覆蓋了廣泛的主力機型 , 確保更多用戶能享受新體驗(7月17日起分批推送) 。
其中折疊旗艦領航 , 包括Magic V5、Magic V3(含雙衛星版)系列 , 獲得包括榮耀互聯、AI膠片風格(V5)、相機水印升級、AI摳圖、動態鎖屏、AI幫寫、鍵盤抬高、車聯優化、桌面翻譯圖標等幾乎全部新特性 。
直板旗艦也沒有落后 , Magic7系列(含RSR保時捷設計)、Magic6系列(含RSR保時捷設計)、GT Pro , 同樣獲得上述豐富更新(Magic6系列額外支持媒體音量無極調節) 。
新機也沒有閑著 , 榮耀400系列(400 Pro/400)出廠即支持AI膠片風格 , 并通過升級獲得榮耀互聯、水印升級、動態鎖屏、AI摳圖、AI幫寫等核心功能 。

榮耀300系列(300 Ultra/Pro/300)則支持榮耀互聯、AI膠片風格、水印升級、AI摳圖、AI幫寫、鍵盤抬高、車聯優化及桌面AI翻譯圖標 。
用戶可通過 “設置 > 系統和更新 > 右上角省略號 > 升級嘗鮮” 路徑獲取更新 , 可以說升級的方式很簡單 。
但還是那句話 , 不同用戶對操作系統的升級感受都是不一樣的 , 有的認為剛出的版本會不穩定 , 想等等其他用戶更新之后下定論 。
有的消費者則覺得可以第一時間嘗鮮新的版本是一件好事 , 因此這點真的需要根據自身的情況來判斷 。

而且從以上的信息可以看出來 , 榮耀MagicOS的七月升級 , 并非簡單的功能疊加 , 而是一場圍繞用戶真實場景展開的智能化體驗革新 。
比如AI不再是遙不可及的概念 , 而是化身幫寫文案的助手、一鍵摳圖的魔術師、串聯萬物的紐帶 。
從影像創作到效率辦公 , 從個性表達到無縫互聯 , MagicOS正一步步將“智慧生活”的藍圖 , 描繪在用戶每一次點亮屏幕的瞬間 。
值得一提的是 , 榮耀MagicOS 10.0版本據說會在10月份進行發布 , 距離現在來說 , 真的已經不遠了 。

總而言之 , 只有不斷的打磨進化 , 消費者的日常使用體驗才能夠變得很好 , 才能夠讓系統口碑變得很好 。
【榮耀MagicOS七月大升級來襲:AI 幫寫+智能摳圖,亮點十足!】那么問題來了 , 大家都收到更新推送了嗎?一起來說說看吧 。

    推薦閱讀