飛書聯手安克造了顆AI豆,你的「外腦」僅重 10 克

飛書聯手安克造了顆AI豆,你的「外腦」僅重 10 克

文章圖片

飛書聯手安克造了顆AI豆,你的「外腦」僅重 10 克

文章圖片

飛書聯手安克造了顆AI豆,你的「外腦」僅重 10 克

文章圖片

飛書聯手安克造了顆AI豆,你的「外腦」僅重 10 克

文章圖片

飛書聯手安克造了顆AI豆,你的「外腦」僅重 10 克

文章圖片

飛書聯手安克造了顆AI豆,你的「外腦」僅重 10 克

文章圖片

飛書聯手安克造了顆AI豆,你的「外腦」僅重 10 克

文章圖片


過去這一年的 AI 硬件賽道 , 真的很難評 。
年初 CES 亮相的各種 AI 硬件 , 有讓人哭笑不得的 AI 理發器、主打 AI 陪伴的全息女友、還有恨不得把 ChatGPT 塞進生活每個角落的 AI 淋浴……
大量概念先行、主打噱頭的「偽需求」充斥著 AI 硬件市場 。 大浪淘沙之后 , 憑借著對「記錄和整理」這一剛需精準打擊的 AI 錄音 , 成為了為數不多的幸存品類 。 不過 , 這個賽道的創新 , 似乎也陷入了怪圈 。 大家都開始卷「卡片」形態 , 試圖把錄音筆做薄、笨重地貼在手機背后……
有沒有更好的解決方案?安克創新聯合飛書給出了一個反直覺的答案 。 這一次 , 他們沒有做主流的卡片 , 而是造了一顆 10 克的 AI 錄音豆 。
APPSO 搶先一周拿到了這款新品 , 幾天下來 , 它已經完全融入了我的工作流 。 我們把它扣在衣服上、掛在電腦上 , 開選題會、看發布會 , 面對任何高密度的信息輸入 , 我們現在下意識先把它打開 。
我們的結論是:這可能是今年最不像那些爛掉牙的「黑科技」 , 但最能「救命」的生產力工具 。 先不說這個無感的設計 , 我走到哪里 , 它就能跟隨我記錄到哪里;更重要的是飛書 AI 的加持 , 不僅提供了實時的 AI 總結 , 它更是讓錄音從一個獨立存在的文件 , 變成能在線協作的文檔 , 直接接入我的飛書知識庫和整套工作流 。
如果你不能忍受那些為了輕薄而砍掉 Type-C 接口、只能用觸點充電的磁吸卡片 , 受夠了貼在手機背后影響手感、還要忍受麥克風被遮擋的體驗 , 那么你應該會想試試這顆 AI 豆子 。
【飛書聯手安克造了顆AI豆,你的「外腦」僅重 10 克】而這款產品最大的改變 , 是把設備做到了飾品級 。 它直徑 23.2mm , 重 10 克 , 大小和一枚硬幣相仿 。 這帶來的直接好處是 , 我們可以把它像胸針一樣別在領口 , 或者像項鏈一樣掛在胸前 。

下次開會 , 你可以大膽走神了如果說硬件形態解決了「好帶」的問題 , 那么軟件交互就要解決「好用」的問題 。
錄音筆時代 , 常見的工作邏輯是線性的:錄音 -轉文字 。 但面對長達一兩小時的會議 , 哪怕轉寫準確率再高 , 面對幾千字的文字瀑布流 , 閱讀依然是一場災難 。
到了 AI 時代 , 各種錄音卡片的工作邏輯 , 本質上仍然是線性的 , 大多數的 AI 必須在錄音轉文字后 , 再根據文字內容 , 生成一份提煉過的摘要 。
這種必須等會議結束 , 才能獲取 AI 總結精華的體驗 , 很有事后諸葛亮的感覺 。
我們在用這個 AI 錄音硬件時 , 讓它跟我們一起開了幾天的選題會 , 感受到了一些不一樣的變化 。
我最直觀的感受是:它把我們原本口語化、碎片化、甚至有點語無倫次的頭腦風暴 , 實時變成了一張可視化的邏輯地圖 。
頭腦風暴的會 , 通常是極具發散性的 , 很多時候 , 我們還在聊一個關于現在的 AI 創業公司有什么特點 , 接著就能轉到福布斯全球富豪榜 , 再談到公司現在有人請假 , 春季甲流嚴重 。
實時總結有魚骨圖和文字總結兩種版本
人類的專注力通常只能維持 15-20 分鐘 , 一旦話題進入盲區 , 走神是大概率的 。 但飛書 AI 的這份實時總結 , 就像一只無形的手 , 能迅速把你拽回主線 。
如果是其他 AI , 我可能還得去翻剛剛那段時間他的完整發言 , 轉錄的文字又長又亂 , 還沒有邏輯 。
我們在上面七嘴八舌地聊 , 它在下面靜靜地把廢話過濾 , 直接將我們提出的選題分點列出來 , 同時針對每一個選題的可行性、切入角度、執行步驟一一歸位 。
有了這份實時生成的結構化脈絡 , 我們能迅速理清「下一步做什么」 , 而不是糾結于「剛才說了什么」 。
在這個過程中 , AI 不再是事后處理的工具 , 而是與會議并行的「第二大腦」 。 聽寫只是基本功 , 實時解析對話邏輯才是它的殺手锏 。
飛書 AI 能根據內容梳理邏輯 , 并用合適的表格、時間線呈現出來 。 這不僅大幅提升了開會效率 , 也讓我獲取信息的方式變得前所未有的輕松 。
除了開會 , 我們還把這個錄音豆掛在電腦上 , 讓它跟我們一起看了一場發布會 。
本來以為它對電腦發出的聲音 , 在多人識別上可能沒有那么準確 , 畢竟不像現場的真人說話環境 , 是立體的;但它面對電腦揚聲器 , 表現得也相當不錯 。
我們找了一場 OpenAI 的發布會 , 飛書 AI 能識別到 , 線上直播的發布會里一開始是奧特曼在發言 , 而后是 OpenAI 的其他同事 。 同樣地 , 飛書能實時地根據每個人的發言 , 總結當前正在進行的部分 。
混跡 AI 圈 , 啃英文生肉是常態 。 以往我們得掛著翻譯插件 , 手里還得開個窗口記筆記 , 手忙腳亂 。
但這個小小的錄音豆 , 表現得相當老練 。 直播翻譯最難的是上下文缺失導致的「硬核機翻」 , 但飛書 AI 似乎能「聽懂」語境 , 實時調整翻譯策略 。 面對高頻出現的專業術語 , 它的反應速度和準確率都超出我的預期 , 整個過程幾乎沒有那種不知所云的尷尬感 。
根據應用內介紹 , 它支持 24 種語言的實時翻譯 , 還能做到實時說話人的區分
這對于媒體從業者來說太重要了:在一場正在進行的發布會中 , 你能比別人更快地獲得準確的、結構化的信息 , 這就是核心競爭力 。
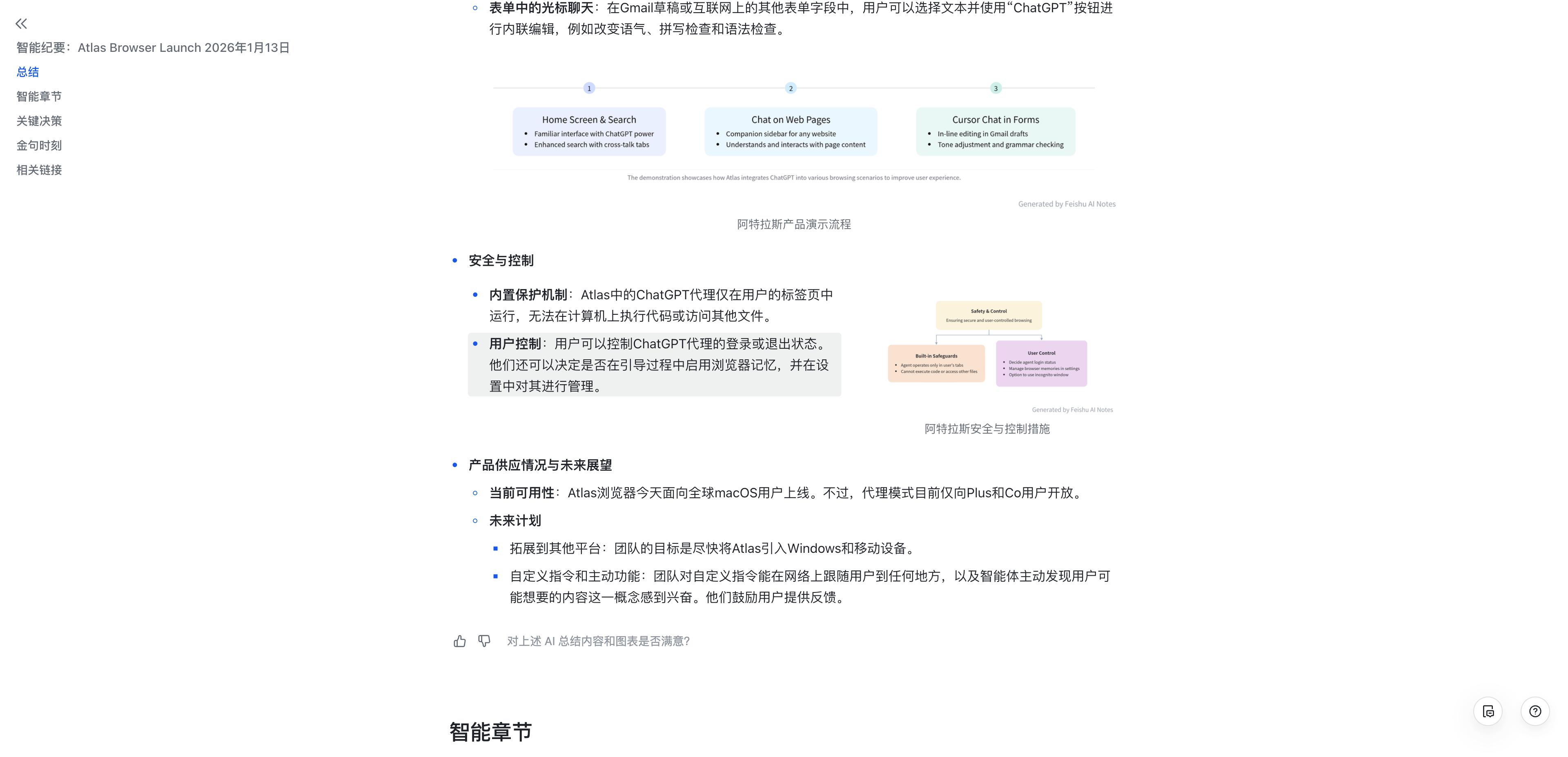
錄音結束后 , 給我們的也不再是一篇流水賬 , 而是一份邏輯嚴密、重點突出的智能紀要 。
在這份智能紀要里 , 哪怕是幾個小時的高強度會議 , 飛書 AI 也能把復雜的討論內容 , 直接梳理成一張總結圖 。 這個總結畫板 , 會像一頁 PPT 一樣 , 也能進行編輯 。
網頁端飛書 AI 生成的畫板 , 圖為編輯頁面
甚至不需要看文字版的總結 , 大多數時候 , 我只是看這張圖 , 基本上就能消化掉這場會議 , 每個話題的具體內容都分點、分區域 , 并以不同的顏色高亮顯示 。
在文字版的總結里 , 和大多數的 AI 錄音總結文字流不同 , 飛書 AI 會根據對話內容 , 自動地選擇用一些圖表等可視化元素 , 來讓這份總結更容易閱讀 。
圖表豐富、多模態的智能紀要;包含總結、智能章節、關鍵決策、金句時刻等 AI 整理的要點 。
待辦部分 , 它會直接把會議中提到的「要做什么」 , 以及時間的安排提取出來 。 如果一天要開很多會 , 混淆這些安排是常有的事 , 現在飛書會直接單列這一部分 。
智能章節、關鍵決策和金句時刻也是一樣的道理 , 把它們單獨整理出來 , 最大的好處是我可以快速定位到 , 在會議上 , 我們討論這個話題時 , 完整的對話轉錄 。
它像一個上完課給我們劃重點的老師 , 把那些值得回顧的內容全部整理好 , 不需要額外的做筆記 。
更有趣的是 , 在這份完整的 AI 紀要生成之前 , 我們可以得到一份速覽版總結 。 按下結束錄音的按鈕 , 飛書 App 會立刻彈出一個尾窗 , 直接展示速覽版的要點總結和待辦事項 。
零等待尾窗會在會議結束當下 , 提供會議總結、待辦和觀點摘錄
快速總結的速覽版 , 也不是隨隨便便的會議紀要 , 飛書做文檔這些年的積累 , 早就知道我們想看到什么 。 就拿我們早上的選題會來說 , 這份零等待的紀要里面包含了總結、待辦事項和觀點摘錄三個部分 。 飛書 AI 會直接把重要的內容 , 先展示出來 。

每次記錄 , 都和過去的工作連接在一起實時總結、速覽紀要、智能畫板……這些功能確實都很強 , 但還不是這顆錄音豆真正的「護城河」 。
它真正的殺招在于 , 打破了硬件與軟件的壁壘 , 讓數據流動了起來 。
我們在拿到每次選題會的完整版會議紀要后 , 可以進一步跟它進行對話 。 在手機或網頁上 , 點開妙記 , 找到剛剛錄音結束的智能紀要 , 就能查看完整報告 。
飛書 App 內妙記頁面截圖 , 會顯示連接設備以及處理的文件
這些 AI 功能也是其他品牌的亮點 , 但在我們的體驗中發現 , 飛書有一個其他平臺怎么卷都做不到的競爭力 。
很多 AI 錄音筆最大的問題是死數據 。 錄完了 , 文件存在 App 里 , 想用的時候得導出來 , 再轉存文檔 , 分享出去 , 還得再打開微信 , 發給同事 。
但這顆錄音豆不同 , 它本質上就是飛書生態的一部分 , 一個獨立的設備 。 你錄下的每一個字 , 不是存在硬件里 , 而是直接流向了飛書知識庫 。
大多數的 AI 錄音應用 , 一般情況下只能針對當前的文件 , 來進行提問 。 在飛書 , 這份錄音文件 , 能和我們飛書文檔庫里的所有內容 , 融合在一起 , 飛書 AI 會基于整個知識庫來回答 。
知識問答可以直接訪問飛書的全部文檔 , 包括我們使用 AI 錄音硬件記錄的內容 , 包括智能紀要和文字全記錄
舉個例子 , 當我們在 OpenAI 的發布會上 , 記錄了關于 ChatGPT Atlas 瀏覽器的信息;然后我們在飛書的知識問答中提問 , 「我們在關注哪些 AI 瀏覽器」 。 它能從我全部的文檔里面進行搜索 , 想到我之前寫的 Google 瀏覽器、微軟的 AI 瀏覽器等 。
這種感覺很奇妙 , 飛書仿佛給自己在物理世界開了一個便捷的入口 。 除了敲鍵盤 , 現在動動嘴皮子 , 也能往知識庫里存東西了 。
構建知識庫對大部分的用戶來說 , 是非常繁瑣的一件事情 。 我們的創意可能停留在任何一個角落 , 這也是為什么前幾年閃念膠囊概念剛出來 , 一直到現在都還很火 。 把我們腦子里的想法、以及所有的輸出 , 都整理成一套系統的、有邏輯的、可查詢的知識庫 , 相當不容易 。
但在使用這款錄音豆的過程中 , 我發現構建知識庫的負擔幾乎消失了 。 過去被視為數據孤島的錄音文件 , 現在成了我無窮無盡的創意彈藥 。 哪怕是選題會上那些被斃掉的方案 , 也能安安靜靜地躺在知識庫里 , 等待某一天被重新喚醒 。
這才是其他 AI 錄音平臺無法提供給我的 。 只有打通了文檔、聊天記錄、日歷和會議 , 這些音頻數據才真正有了生命 。
日歷、云文檔、知識問答、消息、視頻會議等 , AI 錄音打通了飛書的全部生態
AI 生成的紀要 , 天生具備協同屬性 。 你可以直接導出為 Word 或 PDF , 也可以一鍵分享給同事 。 團隊成員可以在這份包含音頻、文字、圖表的多模態紀要上直接評論、劃線、協作 。

最好的 AI 硬件 , 應該隱身、無感 , 但有用相比于那些試圖教育用戶「你需要一個 AI」的硬件 , 安克創新和飛書這套組合拳顯得務實許多 。
它沒有試圖創造一個全新的、用戶從未見過的奇怪設備 , 而是死磕「錄音與記錄」這個被驗證過無數次的成熟場景 , 并把它做到了極致 。
安克創新發揮多年來硬件工程的經驗 , 把設備縮小成一顆 10g 的紐扣 , 解決了攜帶和佩戴的痛點 , 讓硬件隱形 , 記錄無感 。
飛書則是拿出了它最核心的軟實力 , 對「人如何溝通」的深刻理解 。 因為它太熟悉復雜、專業的溝通場景了 , 現在說到辦公或職場 , 飛書都是繞不過去的高效工具選擇 。 所以在面對錄音里 , 那些冗長、跳躍甚至充滿矛盾的討論 , 它能很好地把這些口語 , 精準拆解成清晰的結論、待辦和共識 。
飛書真正做到了從聽見聲音到聽懂意圖的升級 , 讓數據不單停留在記錄 , 而是變成了你的飛書知識庫里 , 一個可執行的決策 。
這可能不是一款會讓我們像看到科幻電影一樣尖叫的產品 , 也不是 CES 上面那些腦洞大開的創意概念產品 。 但對每一個需要處理信息的人來說 , 它是一款你會愿意每天掛在身上、真正能把流失的對話變成資產的生產力工具 。
在 AI 硬件爆發的當下 , 我們或許并不需要一個全新的、試圖取代手機的 AI 終端 。 我們需要的 , 可能只是一個能更好地連接物理世界與數字資產的「接口」 。
#歡迎關注愛范兒官方微信公眾號:愛范兒(微信號:ifanr) , 更多精彩內容第一時間為您奉上 。
愛范兒|原文鏈接· ·新浪微博

    推薦閱讀